首页
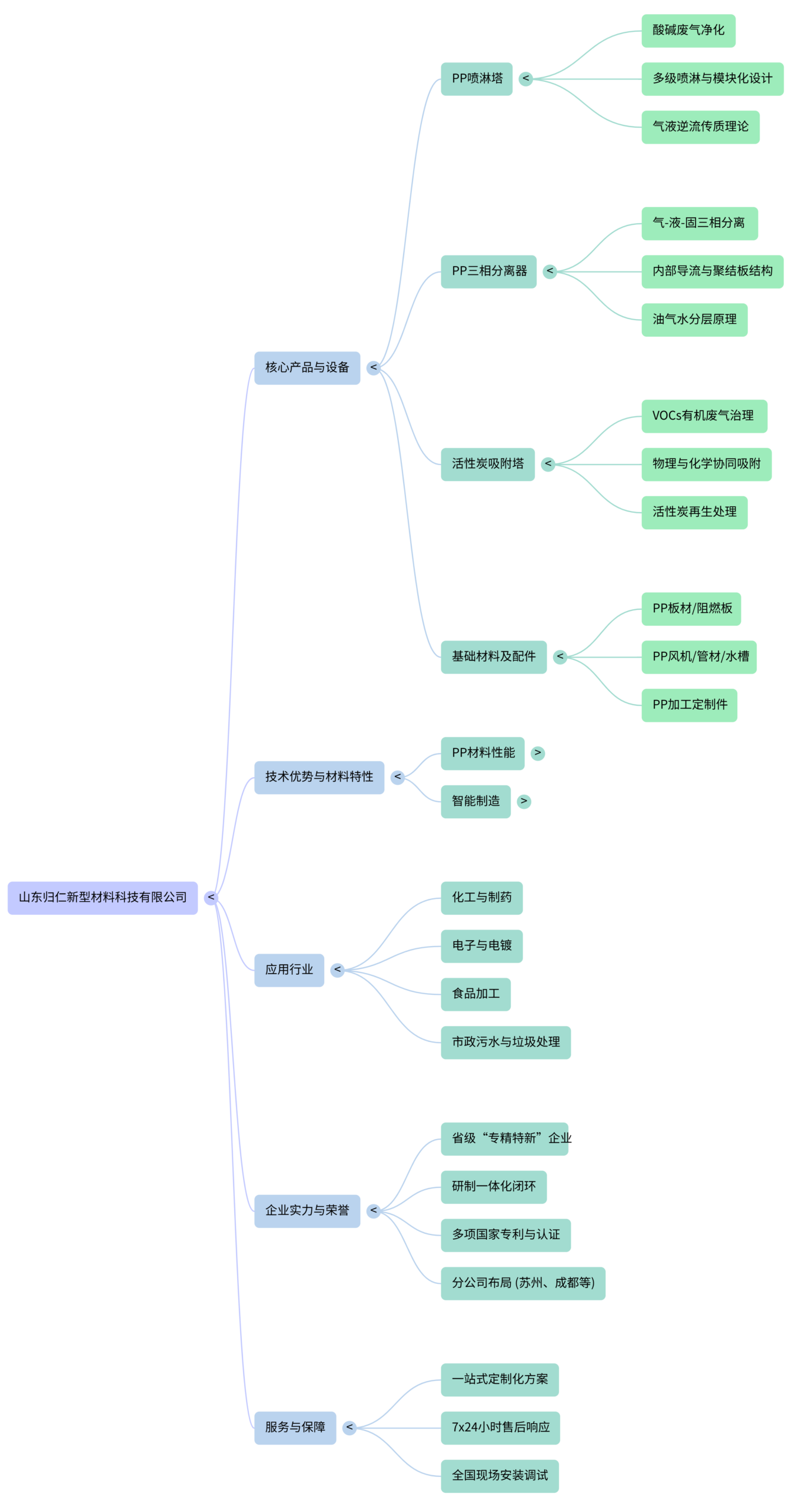
产品展示
PP三相分离塔
PP喷淋塔
活性炭吸附塔
PP板
PP阻燃板
PP风机
PP管材
PP水槽
PP加工制作件
PP周边配件
资质荣誉
新闻中心
联系我们
智能客服
全景概览